财务小伙伴注意!企业所得税税前扣除迎来重要调整,2026年1月1日起正式执行!
增值税与企业所得税政策联动,小额零星支出扣除标准直接翻倍,还有31项高频扣除标准明确、5大核心扣除原则定调,事关全面汇算清缴,赶紧收藏学习!
税种联动,
小额零星扣除标准变了!
这次调整的核心,是增值税按次起征点与企业所得税小额零星扣除标准同步上调:2026年1月1日起,增值税按次起征点由500元提至1000元,根据《国家税务总局公告2018年第28号》第九条规定,企业所得税小额零星业务扣除标准同步上调至1000元/次(日)!


简单说,以后企业向未办税务登记的自然人支付小额费用,只要不超1000元,不用再费劲找代开发票,凭证要求大幅简化,直接降低企业办税成本!
1、一对比就懂!调整前后差异一目了然
举个最常见的例子:某公司请保洁阿姨做办公室清洁,费用 600元/次:
① 2025年12月(政策调整前):
增值税按次起征点:500元/次(日),
600元>500元,不属于小额零星业务,
税前扣除凭证:必须取得代开发票才能扣除,无票不得扣。
② 2026年1月发生(政策调整后):
增值税按次起征点:1000元/次(日)
600元≤1000元,属于小额零星业务,无需发票
税前扣除凭证:凭收款凭证+内部凭证即可扣除
2、实务操作要点(必看!避坑关键)
①新规放宽了凭证要求,但合规底线不能破,务必按这个标准执行,避免税务风险。

也就是说,企业应优先索取发票,无法取得发票情况下,务必做细做实小额零星支出的凭证、口径、范围。
②重要提醒:若小额零星支出属于「劳务报酬/稿酬/特许权使用费」,哪怕金额不足 1000元,企业也需依法代扣代缴个人所得税,零申报也必须申报,切勿遗漏!
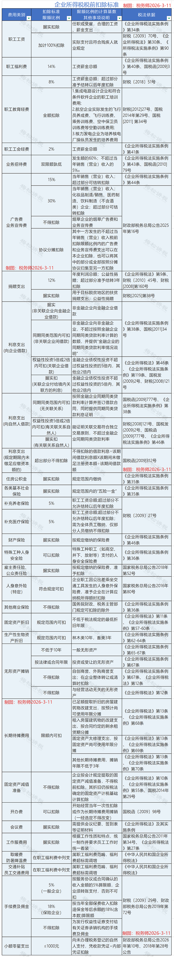
2026最新版!
31项企业所得税税前扣除标准
除了小额零星支出,实务中企业涉及的工资、三费、广告费、利息支出等所有扣除项目,我们已整理成31项完整版扣除标准,涵盖所有高频场景,直接对照使用,省心不踩坑,建议打印贴在办公桌!

万变不离其宗!
5 大税前扣除核心原则,守住就不踩雷
不管扣除标准怎么调,所有税前扣除凭证的判断,都绕不开这5大核心原则——这是审核的根本依据,也是企业做账的总指南,大白话解读,一看就会:
一、真实性原则——“真花了钱,才认账”
支出真实发生,且与企业生产经营直接相关,需有完整证据链佐证。
就是说,光有发票没用,得证明 “钱真的花了,而且是为了公司做生意花的”,虚构业务、无实际支出的发票,一律不得扣除。
二、合法性原则——“凭证得是‘正经’来的”
凭证形式、来源、开具流程均符合法律法规及税收政策规定。
反之,假票、代开发票、虚开发票一律不行,发票要有统一监制章、抬头正确、项目齐全,收款凭证要按规定填列信息,不走正规渠道的凭证,再便宜也不能用。
三、合理性原则——“花的钱得‘说得通’”
支出符合生产经营常规,金额公允,与企业规模、行业特点匹配。
就是说,花的钱得说得通,不能离谱,小公司别花大价钱办不合理的事,价格也得符合市场行情。
比如,市价1万元的办公软件,小微企业却按10元列支,无特殊说明的,税务直接认定为不合理支出,不得扣除。
四、相关性原则——“钱得花在‘赚钱的事’上”
支出与企业取得应税收入直接相关,无关支出不得扣除。
就是说,为了卖产品、做服务、搞生产花的钱才算数,老板的个人消费、家庭开支,哪怕有正规凭证,也不能拿到公司抵扣。
五、全责发生制原则——哪个年度的费用,归哪个年度扣
费用在实际发生年度扣除,而非支付年度,汇算清缴前需取得凭证。
就是说,2025年发生的费用,哪怕 2026 年才付款,只要按时拿到凭证,仍可在2025年扣除;反过来,2025年付了2026年的房租,不能在2025年一次性扣除,需按月份分摊到2026年。
文末重磅提醒
2026年这次企业所得税扣除调整,是实打实的企业利好,尤其是小额零星标准上调,大幅简化了日常小额支出的办税流程,但合规永远是第一位!
1、日常做账:做好凭证分类管理,小额零星支出严格按“1原则+3注意”留存证据链,避免凭证缺失;
2、汇算清缴:对照31项最新扣除标准逐一核对,重点关注超支项目(如福利费、业务招待费)的纳税调整;
3、政策跟进:部分扣除政策有执行期限(如广告费30%限额、扶贫捐赠据实扣除),后续需关注政策延续性。
后续我们会持续更新2026年企业所得税汇算清缴实操干货,包括纳税调整表填写、风险点排查、优惠政策叠加享受等,记得关注不迷路,让财税工作更轻松!
